热门搜索:环氧防腐涂料  环氧地坪涂料  丙烯酸聚氨酯涂料  聚氨酯防腐涂料
 
您的当前位置:首页 / 新闻中心
产品系列

 
新闻中心
GB/T 25263-2010氯化橡胶防腐涂料检测标准
更新时间:2022-07-29 点击:752

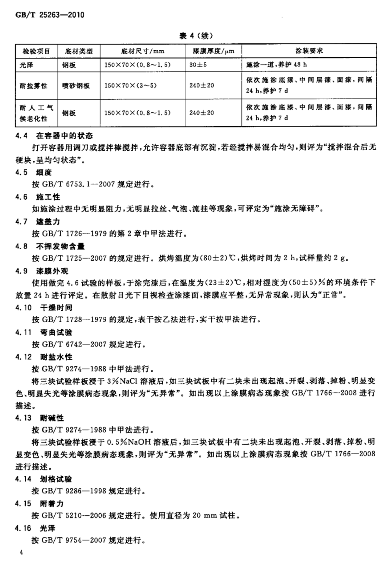
氯化橡胶防腐涂料由氯化橡胶树脂、增塑剂、云母氧化铁、防锈颜填料、助剂、溶剂等组成的单组份防腐涂料。该涂料有着良好的耐水、耐干湿交替性和耐候性、耐碱、耐盐介质,具有优良的防腐性能;干燥快易施工,可在-20℃-50℃环境中施工。下面戴氏化工小编要给大家分享的是氯化橡胶防腐涂料参照标准:GB/T 25263-2010氯化橡胶防腐涂料标准。

氯化橡胶防腐涂料

氯化橡胶防腐涂料

氯化橡胶防腐涂料

氯化橡胶防腐涂料

氯化橡胶防腐涂料


常州戴氏化工有限公司

  24小时咨询热线:13775611623(戴经理)0519-83333238



友情链接:
常州昆彩化工
戴氏化工服务范围:环氧防腐涂料 常州聚氨酯防腐涂料 扬州环氧地坪涂料 镇江环氧防腐涂料 镇江聚氨酯防腐涂料 镇江丙烯酸聚氨酯涂料 南京聚氨酯防腐涂料 南京环氧地坪涂料 南京环氧防腐涂料 济南聚氨酯防腐涂料 济南丙烯酸聚氨酯涂料 济南聚氨酯防腐涂料 济南环氧防腐涂料
常州戴氏化工有限公司版权所有
《互联网危险物品信息发布管理规定》
苏ICP备13056610号
13775611623
电话/传真:0519-83333238 手 机:13775611623
Email:tuliaoyouqi@163.com 地 址:常州市新北区晋陵北路217号